《一流的人如何保持顛峰》休息不罪惡,更拼命不會更成功,一流的人成功的秘密是什麼?

一流的人如何保持顛峰

這本書是《一流的人如何保持顛峰》,作者有兩位,布萊德.史托伯格 (Brad Stulberg) 及史蒂夫.麥格尼斯 (Steve Magness)。

一開始,你是不是跟我一樣,更想知道的是如何創造顛峰 ?

我們每天都很努力,可是完成的事情很少。
常常問自己到底要怎樣變強 ? 頂尖的人究竟做了什麼 ? 卻總是沒找到答案,然後過著一樣的生活。

這本書可能是個指引。

作者之一的布萊德.史托伯格 (Brad Stulberg) ,他年輕時在麥肯錫顧問公司工作,為全球頂尖高階主管提供諮詢服務,在事業顛峰時,因為壓力太大生病了,而且之後再也沒有獲得升遷。另一位作者史蒂夫.麥格尼斯 (Steve Magness)是傑出的運動員,曾經是運動史上跑得最快的高中生,後來健康受損,再也沒有更出色的成績。

幾年之後,他們兩位互相認識,一邊喝酒一邊分享彼此的故事,一邊互相激勵,一邊各自展開第二人生。

現在,史托伯格是知名作家,而麥格尼斯成為世界頂尖長跑好手的教練。

他們給自己問了一個問題 : 我們能在不重蹈覆徹下,達到顛峰表現嗎 ?

他們翻遍文獻,採訪眾多有卓越表現的人,尋找答案,於是這本書就這樣誕生了。

這本書無法直接幫助你成為頂尖,但是可以幫你培養本性,以建康又持久的方式充分發揮潛力,達到顛峰狀態。


成長方程式

我們都為了在工作或生活中能有出色的表現,而覺得壓力很大。

然而,更拼命不會更成功

很多時候,意志力也無能為力。

大腦裡有一個意志力儲存庫,那裡的庫存能量是供所有的認知和自制行動取用。

一個人被迫發揮自制力之後,前額葉皮質的活動會減弱。所以我們在心力疲乏時會覺得更難解開複雜的問題,或是更愛吃零食。

壓力需要搭配休息,休息讓人更加耐壓。

就像鍛鍊肌肉一樣,你對它施壓,在休息和恢復元氣之後,再重複上面的訓練流程,但施加的壓力要比上次的再強一點或再久一些。

《一流的人如何保持顛峰》提出了一個成長方程式 :

壓力 + 休息 = 成長

無論你追求的是哪方面的成長,這個公式都成立。

不僅頂尖運動員是用這一套方法來開發體能,許多創意天才,也是用這一套方法來開發他們的心智。

心流》作者米哈里.契克森米哈伊 (Mihaly Csikszentmihalyi) 採訪了數百位不同領域的天才,發現他們平日要不是沉浸在極度密集的活動中,就是處於完全放鬆休息的狀態。

基於創意天才與卓越菁英的成長公式是這樣的 :

沉浸 (投入) + 沉潛 (恢復) = 頓悟 (靈光乍現)

創意天才持續在壓力與休息之間切換,激發出潛能與靈感。

你看出來了嗎 ?

解決一個複雜問題的能力跟加強舉重能力是相似的,世上最卓越的思想家和世上最厲害的舉重好手是以相同的方式追求成長。


適度的壓力

壓力來了,身體會產生抗壓反應。

壓力會啟動「炎症蛋白」和「皮質醇」,讓他們去通知身體 :「我們不夠強大,承受不了這次攻擊了 !」接著身體會在體內組織一支生化大軍,指揮他們前往承受壓力的地方,使身體變得更強韌。

不過壓力太大或持續時間太久時,身體不僅無法變強,還會變差。腎上腺系統長期處於戒備狀態,人就變得過勞又疲乏。

認真思考,也很費神。

為什麼 ?

心理學家丹尼爾.康納曼博士 (Daniel Kahneman) 指出,人類的思維分成兩種 : 系統一和系統二

系統一是迅速的自動思考,是本能的反應 ; 系統二是深思熟慮的分析。

系統一因為能量消秏少,我們腦袋放空時,就是由系統一來主導。我們認真思考時才會啟動系統二。

我們學習到的知識,在大腦內是由名叫「神經元」的腦細胞所組成,神經元是由軸突連接起來。我們學習新知時,神經元之間的電流就會沿著軸突傳遞。

一開始學習新技巧時,這種連結很薄弱,我們學得很吃力,很想放棄,如果這時放棄了,就會由系統一接管大腦,繼續用舊有的習慣來學習或玩樂。

但如果我們不怕辛苦,繼續練習新技能,神經元之間的連結會越來越深厚,連結逐漸強化,以前做起來很辛苦的事情,久而久之會習以為常。

給自己適度的壓力,設計一個勉強可完成的挑戰,再加上適當的休息,才是趨動成長的力量。

但是 …

壓力太大了,就無能為力。
休息太多了,就前功盡棄。


如何高效率的休息

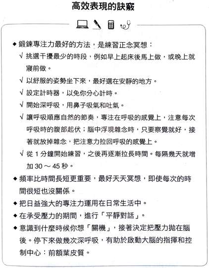
正念冥想,是在鍛鍊全神貫注的肌力。

正念冥想能增加大腦前額葉皮質的灰質,前額葉皮質是我們進行高階思考的地方,也是大腦的指揮和控制中心。

前額葉皮質不夠強時,強大的壓力反應會凌駕它,使它自動投降。前額葉皮質夠強時,我們可以決定自己要如何因應壓力。

科學家做了一個實驗,找來了兩組人,一組是普通人,另一組是冥想專家。

科學家用熱燙的電線去燒燙兩組人的腿部。

一開始,兩組人的反應都一樣,大叫 :「哎喲!」但不一樣的是,普通人那一組的杏仁核出現明顯的活動,而冥想專家則不會。

杏仁核是大腦的情感中心,我們感受到威脅時,杏仁核就會觸發壓力反應,使我們瞬間緊繃,準備行動。這種反應在野外可以幫助我們躲避掠食動物,但面對現代的壓力源時,則害我們無法維持冷靜。

比起普通人,冥想者更能主動決定因應壓力的方式

高手與一般人的差別不只在於拼命努力,高手也比一般人更擅長休息。

一流的人如何保持顛峰


休息時,大腦仍十分活躍

休息不是毫無動靜的無為狀態,大腦休息時仍十分活躍。

科學家觀察我們的大腦內部,發現我們開始神遊、做白日夢時,大腦的某個區域依然活躍,這個區域是「預設模式網路 (default-mode network)」。

預設模式網路,也就是我們的潛意識

人類的創意發想與創新突破,往往是預設模式網路系統激發出來的,而且是在我們休息的時候。

你有沒有發現,在洗澡、開車、散步的時候,最佳靈感很常會出現。

因為潛意識是以非線性的、隨機的方式運作,所以常常能浮現出專心時候想不到的見解。

遇到難題,如果我們還在動腦思索,就有可能陷入僵局。

這時唯有放棄思索,才能讓意識大腦退居幕後休息,改由預設模式網路,也就是潛意識來接棒。

這給我們訓練大腦帶來一個啟示 :

先對大腦施壓,接著放鬆讓它恢復,然後就會得到新點子,或是讓技能更加熟練。


自我超越

我們想要實現自我,但恰恰是「自我」阻礙了你。

因為,自我實現,根不不是一個可以達到的目標,「自我實現」只有在「自我超越」之後才有可能成真

為什麼 ?

「自我」的一大功用是為了保護我們自己。面臨威脅時,「自我」會叫我們整個關閉起來,快點逃離。

但是,它的判斷經常失準,因為普通人的大腦是趨利避害的。

為什麼那麼多看似疲憊不堪的運動員,在比賽的最後階段,看到終點出現在眼前時,突然卯起來加速。

如果肌肉真的沒力了,根本不可能在終點前突然卯起來衝刺。

實際上,他們的肌肉尚未秏盡力氣,而是大腦在作祟,營造一種疲乏的感覺。

大腦想保護它自己。

把「自我」最小化,才能克服那些恐懼、焦慮、生理保護機制,正是這些因素阻礙我們創造突破。


如何超越大腦

「自我」,是自己關注自己的感覺,當我們不管是身體受傷或是情感受傷,大腦就會指引我們轉向安全的路徑。

只有越不去想著自己,表現才越好。

而想要超脫自我的理由不太可能憑空出現,那是發自內心的,你需要用心去尋找。

尋找什麼 ?

我的使命

精神科醫生兼大屠殺的倖存者維克多.弗蘭克 (Viktor Frankl) 說過 :

人生的真諦必須在世界中尋找,而不是在個人身上或內在心靈中尋找,這種特質稱為「人類存在的自我超越」,這個意思是說 : 身而為人,永遠是指向或導向某事或某人,而非自己,那個某事或某人可能是需要實踐的意義,或是需要遇到的人。一個人可以藉由致力實踐某個理念或關愛他人來忘卻自我。越是忘卻自我,人性就變得越加顯著,越能實現自我。所謂的自我實現,根本不是一個可以達到的目標,原因很簡單 : 你越拼命追求它,越得不到。換句話說,「自我實現」只有在「自我超越」之後才有可能成真

如何找到自己的使命 ?

在《找到你的為什麼》一書中,作者強調「找到為什麼」的力量。

「為什麼」,是推動你向前進的目標、動機或信念。

今早你為什麼起床 ?
你為什麼上班 ?
為什麼這麼累了還要陪小孩 ?

你可能會說,這是我應該做的。

有道理,但完全無法付諸實行,我們只能接受,但還是不知道該從哪裡改變起。

而找到「為什麼」,才真正能對人生產生深刻的影響力。

找到你的為什麼,有三個步驟。

第一步是探索你的故事

要發掘為什麼,我們必須匯集那些深刻的記憶,那些決定我們的時刻,加以審視,找出其中的關聯。

第二步是辨認主題

在故事中找尋主題,這些主題是你陳述為什麼的基礎,當發現主題的時候,你可能會有「對,我就是這樣子」的反應。

第三步是寫下你的為什麼

找到一兩個亮眼的主題,將它們轉化成這個句型 :

我想 (做什麼事),這樣就會 (有什麼結果)。

以我自己為例 :

我在閱讀的過程中,記錄了許多筆記心得,並以累積筆記為目標,樂在其中。後來在一次的讀書會中,被點名發言,當時腦袋一片空白,努力想在腦中搜尋那些相關的筆記,卻什麼都找不到,更精確地說,是腦中的搜尋引擎根本動不了。

後來,我改變了。

我開始將儲存筆記的心態,轉換為只獲取真正有用的資訊,並分享給大家,取得回饋,並獲得再次行動的動力。

然後,真的不一樣了。

有人給我鼓勵,有人幫我分享,我更有動力讀書了。

在這個過程,如果說要找出一些主題的話,我想可以是 : 讀書心態、分享、動力

我找出的「為什麼」就是 :

我想把實踐中的讀書方法分享給大家,這樣不但能幫助到你,我自己的收獲更多。

找到為什麼之後,我讀書更快了,產出更多了,回響更大了,然後趨使我讀更多的書,分享更多東西。

成長的飛輪就此轉動起來。


我們如何看待壓力,決定了壓力如何影響我們

頂尖的人在鍛鍊時,並非毫無痛苦和不適,他們只是反應和我們不同罷了。

他們的大腦開始「平靜對話」。

「對,我是不太舒服,但只要再撐一下,我就能超越以前的自己了,加油 !」

頂尖高手視壓力為成長的一部分,他們不排斥,相反的,他們擁抱壓力,同時很清楚如何透過適當的休息來控制它,將壓力轉化為成長動能。

他們也會失誤,但他們從頭再來。

頂尖高手不是永遠表現一流,但他們擅長始終如一。